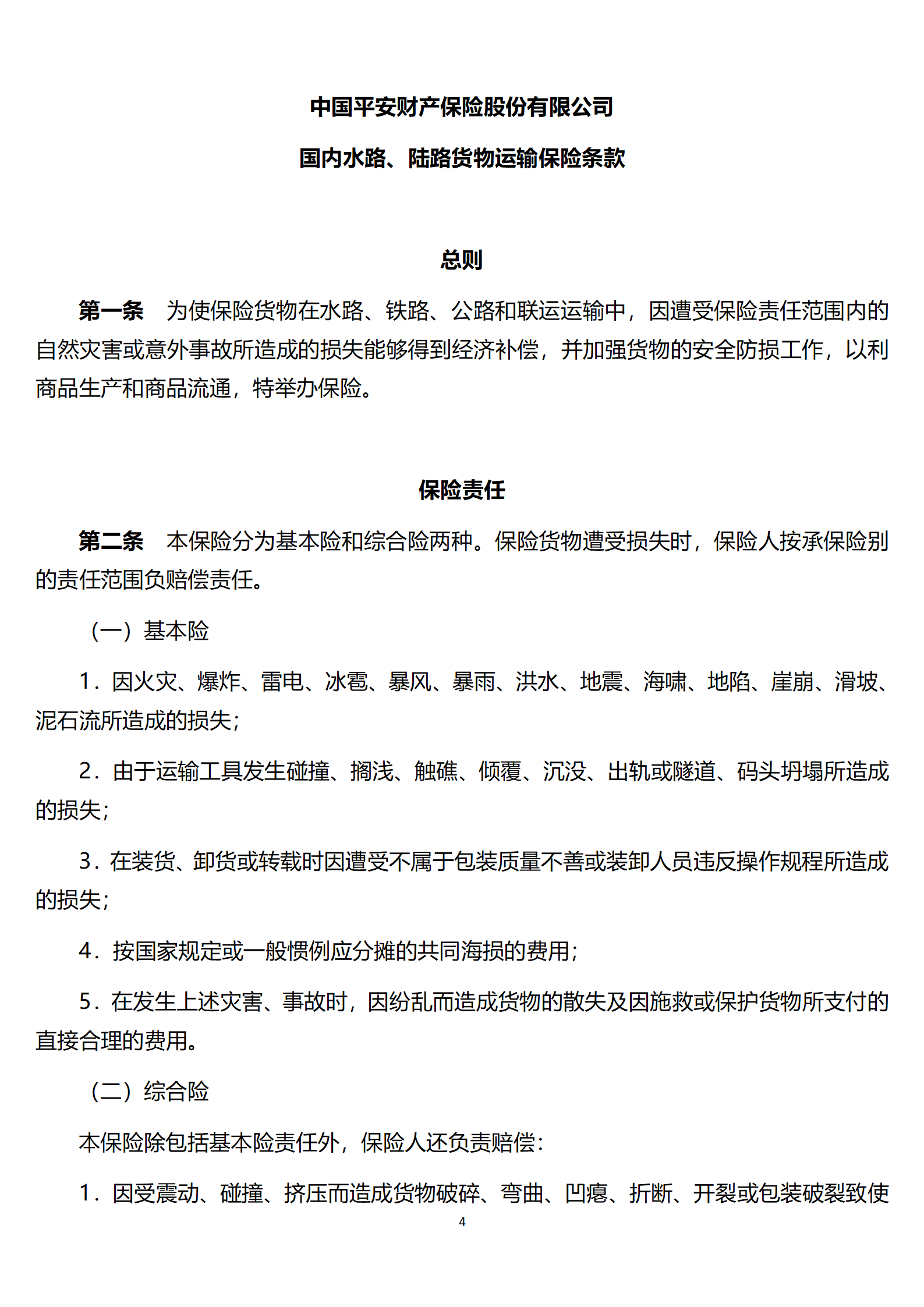
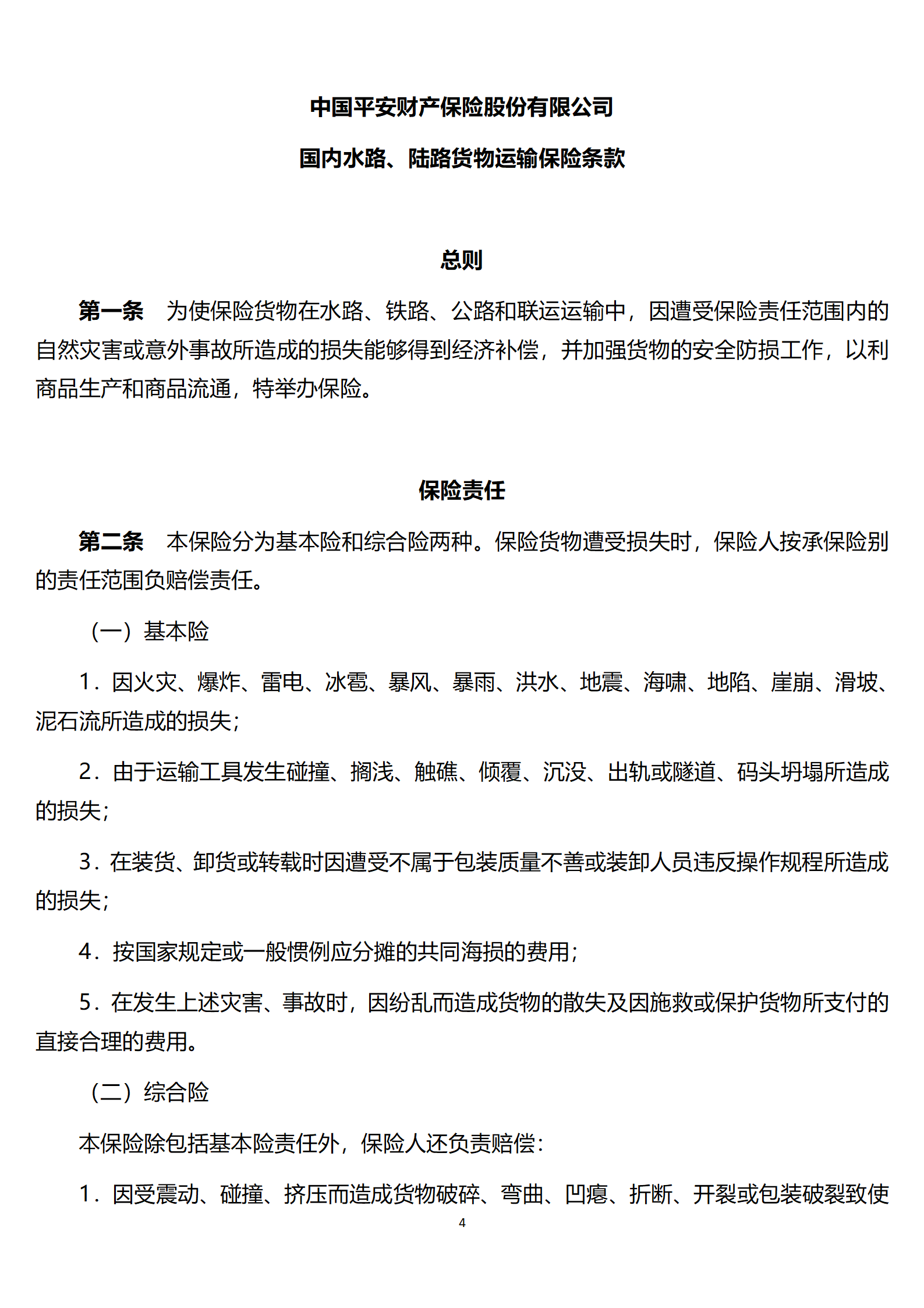
保险产品
保险公司
中介机构
产品保障
理赔服务
常见问题
投保须知
保障时间:
缴费方式:
运输路线:
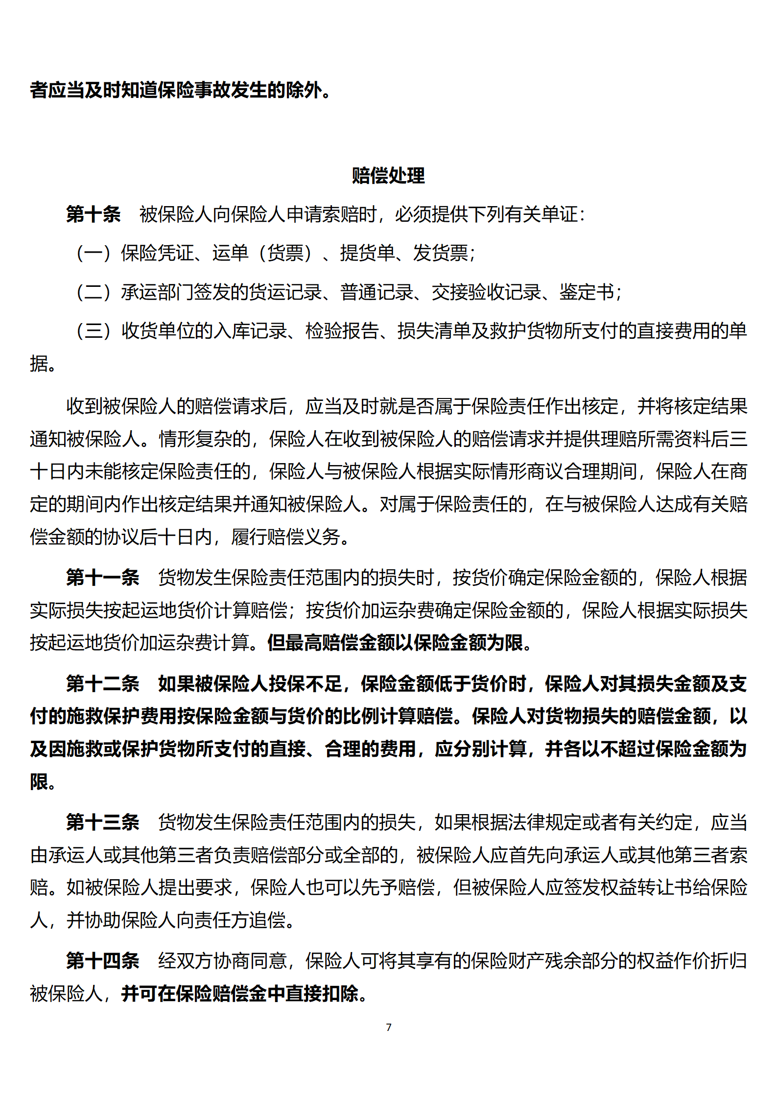
产品保障



理赔服务

常见问题
Q:昨天发的货,今天可以投保吗?
A:不可以,应在包裹起运前或起运当天进行投保。
Q:投保额度怎么确认?
A:投保额度按货品的实际成本价确认,不可为销售金额。
Q:什么情况下保险公司会不承担保险责任?
A:投保前请认真阅读保险条款,特别约定,如被保险人的故意行为或重大过失;标的发货前已经存在的损失;运输不当引起的变形损失;保险条款列明的除外责任等不属于保险公司赔偿范围。
Q:投保需要资料和手续?
A:投、被保险人的身份信息;承运人及快递单号;货品数量、投保金额;起运日期;其他投保页面要求的信息;投保需知或相关条款进行确认。
Q:保单的保险期限时间?
A:同货品的运输周期,即从承运人收取货起,至收货人收到货物止。
Q:产品支持承保运输范围?支持承保出口或进口运输?
A:产品适用于中国境内(不包港澳台)的运输 ,不支持进出口运输。